☀️ Premarket Price & Flow Snapshots | Jan 16
Morning Prep for Friday, January 16 on $NQ $ES $GC
⚡️TL;DR
Happy Friday! Preparation over prediction. Just going to see what happens.
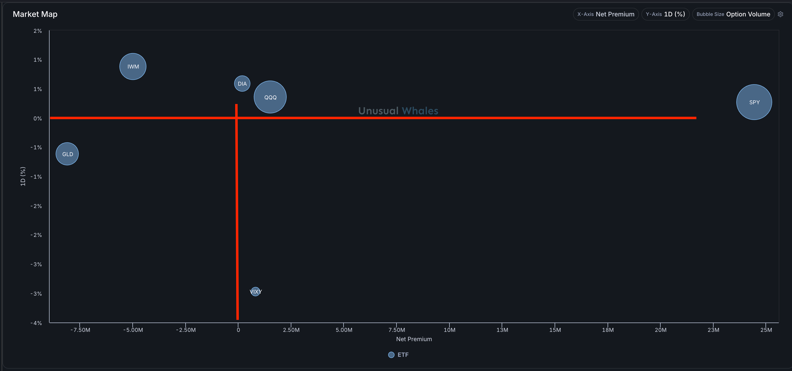
Price action consolidating at highs for Indices, Top 8 equities mostly near-term bearish, but big bullish net options flow on NVDA and SPY options.
NQ Levels: 25950s, 25800s, 25620s
ES Levels: 7025s, 7010s, 6975s
GC Levels: 4633s, 4585s
🎟️ Pre-Market Snapshots
⚡️NQ Review
⚡️ES Review
⚡️GC Review
📅 Important Events
WH Sr. Adviser Hassett: If I get Fed chair, I would pledge Fed independence.








